为落实立德树人根本任务,促进高等公司人才培养高质量发展,培养具有中国情怀、国际视野、专业本领、跨文化沟通能力 和全球胜任力的复合型国际化人才,经研究,现决定举办第八届 “外教社杯”全国高校员工跨文化能力大赛388vip太阳集团校区比赛。本届大赛分两个赛项举办,旨在进一步凸显大赛“坚定文化自信 增进国际理解”的主题,助力讲好中国故事,传播好中国声音,让 世界更为具象地感知丰富多彩、生动立体的中国形象。现将有关事项通知如下:
赛项一:跨文化能力大赛视频赛
一、参赛对象及形式
1. 参赛员工须为中国籍,重庆高校全日制在读本科生,学段、年级不限。
2. 以团队形式报名参加比赛,每队员工 3 名(其中英语类专业员工最多 1 名)每队最多可设 3 名指导教师。 不允许跨校组队。
3. 获得往届跨文化能力大赛省赛一等奖及以上奖项的参赛团队成员, 不得再次参赛。
二、参赛语种
参赛语种为英语, 参赛案例用英语撰写, 允许使用少量说明性的汉语。
三、大赛时间安排
视频赛于2025 年 9 月 18 日24:00之前提交电子参赛报名表(附件七)及视频(发送存有参赛视频的百度网盘链接)至 1094903624@qq.com(视频要求见附件)。如有疑问请企业微信联系388vip太阳集团24法语二班段美衫(2024415115)。
四、大赛形式
视频赛采取视频评审。
五、大赛奖项设置
按各组总成绩排名确定最终获奖名次。(评分标准见附件)
赛项二:“讲述中国传播中国“短视频大赛
一、参赛对象及形式
1.参赛员工须为中国籍,全日制普通本科院校在读,允许本科生和研究生参赛,专业、年级不限。
2.每个组别参赛选手可选择以个人或团队形式参赛。每位选手仅限参与一个作品。若选择团队参赛, 每支队伍员工人数不得超过 3人;允许跨专业组队,但不允许跨校组队。
3.各组报名时如实填写参赛员工相关信息。参加短视频大赛的员工不能同时参加团队现场赛。每个参赛作品限 1 位指导教师。同一位指导教师可指导本校的多个作品,但不能同时指导团队现场赛。
二、比赛组织方式
(—)比赛内容
旨在考察员工在多元文化环境中以沟通对象能够感知 和接受的叙事方式讲好中国故事、传播好中国声音的能力。要求见附件
(二)比赛时间安排
视频赛于2025年9月18日24:00前提交电子参赛报名表(附件七)及视频(发送存有参赛视频的百度网盘链接)至 1094903624@qq.com。如有疑问请企业微信联系388vip太阳集团24法语二班段美衫(2024415115)。
四、大赛形式
视频赛采取视频评审
五、大赛奖项设置
按各组总成绩排名确定最终获奖名次。(评分标准见附件)
(三)比赛要求
请按赛制所阐述的作品内容要求、作品版权要求及作品规范要求录制参赛作品。(见附件)
388vip太阳集团
2025年8月10日
附件一:跨文化能力大赛视频赛视频内容形式和制作要求
一、视频初赛形式
(1)视频初赛包括:跨文化交际案例开发、表演展示和案例分析。各参赛团队根据选择的主题设计跨文化案例并进行表演展示,展现跨文化冲突,并对案例进行跨文化研究和分析,提出解决跨文化冲突的方案。
(2)视频初赛参赛视频中,各参赛团队案例表演展示和案例分析时间共10分钟。
(3)视频初赛参赛视频制作及提交要求:
A. 制作要求
a. 视频录制必须完整、连贯,即现场一次性录制,时长不超过10分钟,不少于8分钟。视频内容完整,图像清晰稳定、构图合理、声音清楚。
b. 指导教师应对参赛视频中所展示的素材、多媒体辅助文件(PPT、音视频、动画等)认真检查,确保内容无误,版面简洁清晰。
c. 为保证评审环节的公平公正,视频中的任何位置都不可出现制作人员、公司名称等与参赛选手相关的信息,一旦被发现有相关信息的透露,即作自动放弃比赛权利处理。
B. 视频技术参数建议
a. 视频编码:H.264/AVC,动态平均码率VBR 1000kbps~5000 kbps,画面比例16:9(像素比1:1),25帧/秒,逐行扫描,画面尺寸最小不得小于1024x576,最大不得大于1920x1080。
b. 音频编码:H.264/AAC,固定码率CBR 128kbps,采样率44.1KHz,双声道。
c. 文件格式:MP4。
(4)按成绩排名前10的院校代表队晋级现场复赛决赛。
二、视频初赛注意事项
1.视频初赛中,参赛团队第一位选手开口讲话/表演展示或PPT开始播放即开始比赛计时。
2.参赛视频须严格按参赛要求录制,真实体现案例展示与分析过程,无后期多次反复剪辑,否则作无效处理。
3.视频所展现的就是现场比赛场景,现场比赛没有的元素,比如中英文字幕、第四人旁白等,都无须在视频中呈现。
4.各参赛团队指导教师负有对参赛案例及其展示分析等内容进行思想政治把关的责任。
附件二:跨文化能力大赛视频赛比赛细则及评分要求
1、比赛内容:案例展示和分析(100%)
2、时间:10分钟(不少于8分钟)
3、形式与内容:
Step 1 参赛团队围绕多元文化生活、公共外交、商务沟通三个主题中的一个主题,根据团队成员自身经历、观察或阅读,自主开发与主题相关、具有原创性的跨文化交际案例。不得直接照搬、模仿影视作品。
Step 2 参赛团队现场展示案例,展现形式不限,要求自然、合理,能生动、清晰展示案例内容。
Step 3 参赛团队运用跨文化交际相关概念和理论,对案例中的跨文化现象和问题进行分析。
要求:案例原创性,能够体现文化差异导致的误解或者冲突。各参赛团队可以根据各自设计的跨文化冲突案例的具体特点,自主决定展示方式。分析过程中需要合理运用跨文化交际相关的概念和理论,并对如何解决案例中出现的跨文化冲突提出看法和建议。各参赛团队三位成员有分工有合作,共同完成案例展示和分析。
评分标准:
评价内容 |
案例开发 (30分) |
案例展示 (40分) |
案例分析 (15分) |
创新意识 (15分) |
具体要求 |
1.案例具有原创性,有深度和广度; 2.案例具有代表性、典型性,能为解决其他语境中跨文化问题提供借鉴和启发; 3.案例符合时代要求,体现时代性。 |
1.设计合理,能恰当准确地表现案例内容; 2.前后环节逻辑合理,衔接自然; 3.展现形式不限,要求自然、合理,能生动、清晰展示案例内容; 4.语言准确、地道、流畅,语音、语调自然; 5.辅助手段如PPT等的使用合理有效。 |
1.能恰当运用跨文化交际概念和理论知识,对案例中展现的跨文化现象进行分析; 2.提供的建议恰当合理,形成的反思具有启发性。 |
体现一定的创新意识和能力。 |
附件三:“讲述中国 传播中国”短视频大赛作品内容要求
1. 紧扣大赛主题“坚定文化自信 增进国际理解”。
2. 鼓励围绕个人生活和学习、家乡故事、家乡文化、地方发展变迁等,从多维度、多领域选取题材,创作文案。
3. 鼓励基于个人所见所闻所感,以小见大,讲述自己的真实经历、真情实感,形成原创性故事。
4. 准确把握中国文化精髓,提炼展示中华文明和中国式现代化发展的精神标识,传递社会主义核心价值观和具有普世价值的中国智慧。
5. 故事有深度,叙事角度新颖,避免陈词滥调,展现独特观察视角。
6. 从跨文化视角讲述和呈现故事,注重跨文化意识以及跨文化交际理论在其中的应用。
7. 注重传播效果,讲述生动,有感染力,能引起受众情感共鸣和思考。
8. 作品须符合国家法律法规,内容积极向上,传播正能量,不得涉及色情、暴力、种族歧视、宗教等内容。
附件四:“讲述中国 传播中国”短视频大赛作品版权要求
1. 参赛作品须为原创作品,不得侵犯他人知识产权。参赛者须确保作品无任何抄袭、剽窃行为。如因作品版权争议引发法律纠纷或索赔,一切责任由参赛者自行承担,组委会概不负责,并有权取消其参赛资格及所获奖项。
2. 严禁一稿多投。同一作品不得重复提交至本赛事多个组别,或同时参与其他同类赛事。若出现一稿多投,一经查实,组委会有权取消其参赛资格及所获奖项。
附件五:“讲述中国 传播中国”短视频大赛作品规范要求
1. 配音与字幕要求:
(1) 配音必须由参赛员工自行完成,不可使用人工智能语音或剪辑软件字幕配音。大赛将采取配音追溯机制。
(2) 中国员工组作品配音语言为英语
(3)须配中英双语字幕,中文字幕须使用简体字。
2. 时长要求:
视频总时长3~5分钟。
3. 制作方式说明:
鼓励借助人工智能(AI)辅助作品制作。如使用人工智能(AI)生成图像、视频、文字等(配音除外),需在作品说明文件中注明所使用的AI技术,引用素材需在明显的位置用文字标注来源,确保无版权争议。
4. 技术要求:
(1) 作品大小不超过500MB,分辨率为1280×720像素或以上。
(2) 画面清晰稳定,音质清晰,格式为MPG、MPEG、AVI、MOV、MP4等。
(3) 比例需为横屏16:9。
5. 其他要求:
(1) 作品中不得出现可能影响评审的诸如所在公司名称或Logo、参赛人姓名等信息。
(2) 作品中不得出现任何第三方软件Logo或水印、广告、二维码、超链接或其他外部引流标识。
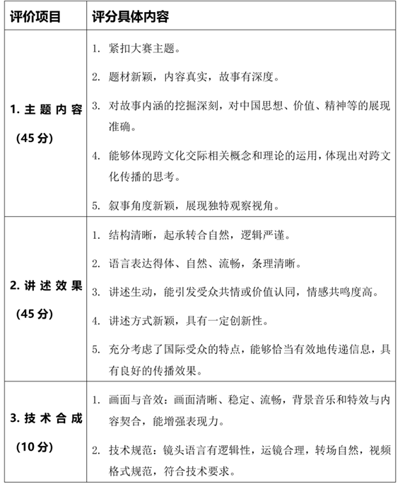
附件六:“讲述中国 传播中国”短视频大赛作品评分标准

附件七:
第八届“外教社杯”全国高校员工跨文化能力大赛
388vip太阳集团赛区报名表
参赛类别 (填是或否) |
赛项一:跨文化能力大赛视频赛 ( ) 赛项二:“讲述中国传播中国“短视频大赛 ( ) |
团队名称 |
|
团队成员 |
|
姓名 |
性别 |
公司 |
年级专业 |
联系方式 |
队长 |
|
|
|
|
|
队员1 |
|
|
|
|
|
队员2 |
|
|
|
|
|
指导教师 兼领队 |
姓名 |
联系电话 |
电子邮箱 |
|
|
|
指导教师 |
姓名 |
联系电话 |
电子邮箱 |
|
|
|
|
|
|